• ISSN: 2456-1134 |
  • editor@isjcresm.com

International Scientific Journal of Contemporary Research in

Engineering Science and Management

|ISSN Approved Journal | Impact factor: 7.521 | Follows UGC CARE Journal Norms and Guidelines|
|Monthly, Peer-Reviewed, Refereed, Scholarly, Multidisciplinary and Open Access Journal|Impact
factor 7.521 (Calculated by Google Scholar and Semantic Scholar| AI-Powered Research Tool| Indexing)
in all Major Database & Metadata, Citation Generator

Authors

A. Paper Submission

ISJCRESM welcomes author submission of articles concerning any branch of Multidisciplinary areas of Science, Engineering, Technology and their applications in business, industry and other relevant areas as given below:

1.Review articles
2.Informative articles
3.Case Studies
4.Comparative Studies
5.Extended version of conference papers

Authors are invited to submit their papers round the year to isjcresm@gmail.com. Submissions must be original and should not have been published previously or be under consideration for publication while being evaluated for this journal. Acceptance/Rejection Notifications will be sent to the corresponding author only. After the final acceptance of the paper, based upon the detailed review process, the paper will immediately be published online.

B. Structure of an Article

.Title
.Author Name, Affiliation, Email ID & Mobile No
.ABSTRACT & KEYWORDS
      I. INTRODUCTION
     II. LITERATURE SURVEY
    III. METHODOLOGY / APPROACH
     IV. RESULTS & DISCUSSION
      V. CONCLUSION
.REFERENCES
TITLE (Maximum 120 Characters) :

Title must be informative and specific. It should be easily understandable by reader and should reflect motive of the research paper.

AUTHOR NAME, AFFILIATION, EMAIL IDS & MOBILE NUMBERS :

Include Name, designation, department, Institute name, place, State, Country, Email of each author.

ABSTRACT :

One paragraph containing at most 100 words. It is a summary of the report describing the question investigated, the methods used, the principle results and conclusions.

KEYWORDS :

Five most important terms that describe your research domain and specific problem area investigated.

INTRODUCTION :

It is a brief section usually not more than a page. It should be informing the reader of the relevance of your research.

LITERATURE SURVEY :

This section includes a short history or relevant background of the research area done by other researchers in the past.

METHODOLOGY / APPROACH :

This section should describe how you are supposed to rectify the problem, what approach or what methodology you are supposed to use in your paper.

RESULTS & DISCUSSION :

This section describes the outputs generated in the methodology section. Elaborate and compare your results with previous research performed in the past with Tables/Graphs/ Figures etc whichever is applicable.

CONCLUSION :

Final extract of your research performed. Concisely elaborate your final output here.

REFERENCES :

If you reference an external source in your paper, you should cite where you found that source. Give credit to the actual contributor, they deserve this.

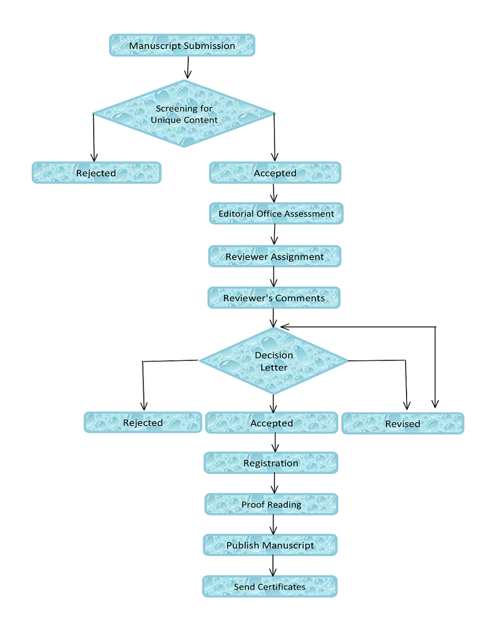
C. Paper Publication Flow

Copyright © 2021 ISJCRESM All Rights Reserved